海外科技LOF溢价率持续溢价了几天,今天溢价率到了9.8%.

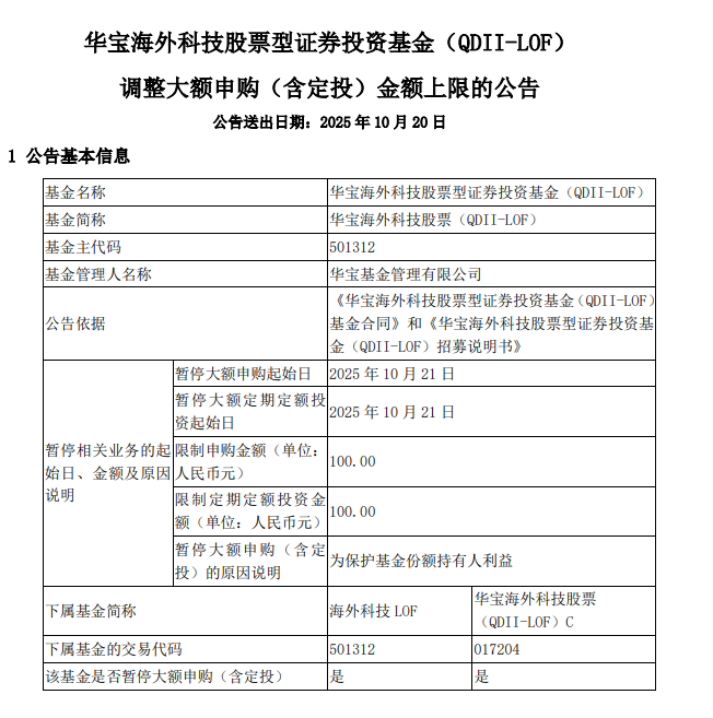
因为限购100元, 而且是沪市QDII LOF, 所以无法拖拉机.

银河的app申购的时候,因为沪市最低申购1000, 如果你填入1000元的时候,提示错误. 填入100元的时候,同样也会报错.


这个问题和之前的限购的沪市美元债一样, 在银河app里只能在场外申购.

然后在里面选择的购买,填入基金代码,申购金额100,即可.
等T+2到账后,同样在上面图里面开放式基金(场外)里面, 选择场外转场内.

选择基金持仓

因为我在2天前申购的,今晚看到海外科技LOF已经到账了.

然后明天交易时间把它转到场内,需要等T+2天, 才会转到场内, 然后才能卖出.
所以LOF套利走场外申购的要,比平时场内申购的要慢2天.
需要拖拉机LOF申购一折,LOF卖出免5的券商的读者朋友可以联系开通哦~
